Aprenderly
Explore
Ciencia
Ciencias sociales
Historia
Ingeniería
Matemáticas
Negocio
Numeración de las artes
Top subcategories
Advanced Math
Estadísticas y Probabilidades
Geometría
Trigonometry
Álgebra
other →
Top subcategories
Astronomía
Biología
Ciencias ambientales
Ciencias de la Tierra
Física
Medicina
Química
other →
Top subcategories
Antropología
Psicología
Sociología
other →
Top subcategories
Economía
other →
Top subcategories
Ciencias de la computación
Diseño web
Ingeniería eléctrica
other →
Top subcategories
Arquitectura
Artes escénicas
Ciencias de la religión
Comunicación
Escritura
Filosofía
Música
other →
Top subcategories
Edad Antigua
Historia de Europa
Historia de los Estados Unidos de América
Historia universal
other →
Sign in
Sign up
Upload
Ciencia
Medicina
Oftalmología
Ciencia
Medicina
Oftalmología
Comparando tres estilos de comportamiento
Cómo puede lesionar los ojos la luz del sol
Como leer en silencio individual
como las guaguas no vienen con manual de instrucciones
Cerca del 20% de las personas que practican deportes de invierno
Centro de Microcirugía Ocular (C.A.D.M.O.)
Causa: “LAZARTE, Francisco Eudoro s/ su denuncia por
cataratas - Buena Salud
CAMBIO DE USO DE PREDIO AGRICOLA A URBANO • Formulario
Caja Enucleación Evisceración
ANILLO INTRACORNEAL - IMT Instrucciones de uso
anexo n°14 elementos apoyo visual 2016
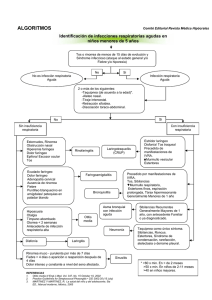
algoritmos
ALCOHOL METÍLICO (alcohol de madera)
Administración tópica de interferón a-2b como tratamiento
Acupuntura virtual
Aceite de oliva virgen enriquecido con algas marinas para Aceite de
6065, Boul. Thimens, Saint Laurent (PQ) Canada H4S 1V8 Tel. :514
4c8548346017e5FORMA_FARM._Y_VIA_DE_ADMIN.ERT
04 Control uso EPP F-PREV
+ info - Gisiberica
<
1
...
235
236
237
238
239
240
241
242
243
...
258
>