Aprenderly
Explore
Ciencia
Ciencias sociales
Historia
Ingeniería
Matemáticas
Negocio
Numeración de las artes
Top subcategories
Advanced Math
Estadísticas y Probabilidades
Geometría
Trigonometry
Álgebra
other →
Top subcategories
Astronomía
Biología
Ciencias ambientales
Ciencias de la Tierra
Física
Medicina
Química
other →
Top subcategories
Antropología
Psicología
Sociología
other →
Top subcategories
Economía
other →
Top subcategories
Ciencias de la computación
Diseño web
Ingeniería eléctrica
other →
Top subcategories
Arquitectura
Artes escénicas
Ciencias de la religión
Comunicación
Escritura
Filosofía
Música
other →
Top subcategories
Edad Antigua
Historia de Europa
Historia de los Estados Unidos de América
Historia universal
other →
Sign in
Sign up
Upload
Historia
Edad Antigua
Antigua Grecia
Historia
Edad Antigua
Antigua Grecia
Fatuidad Humana
Descargar texto original - Concejo Deliberante de Río Cuarto
Descargar
Cultura y Turismo te avanza el programa de este fin de semana
En_deuda_con_Grecia
EmiratesDispotivosElectronicosMarzo2017
elecciones 2010 - Corporación Viva la Ciudadanía
El teatro - Elbibliote.com
El relativismo de Protágoras ( 491 a.c.
El Partenón (447 y 432 a. C.) Es un templo, el mayor logro de la
El Mediterráneo griego: de Atenas a casa
EL C. ti, BARCE!ON fl LLEGO A ATENAS
principales obras de arte griego
Predicción episodios africanos
Predicción de intrusión de masas de aire africano sobre
Paso 1 Paso 2 Elija modelo y color LINEAL BERLÍN ATENAS
PABLO TRACT - BOYCE - Biblioteca De Boyce Mouton
Nosferatu. Revista de cine
MUNICIPALIDAD DE ATENAS DEPARTAMENTO DE BIENES
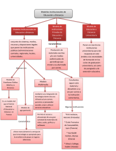
Modelos Institucionales de Educación a Distancia
MEDIMOS DISTANCIAS
<
1
...
149
150
151
152
153
154
155
156
157
...
169
>