Aprenderly
Explore
Ciencia
Ciencias sociales
Historia
Ingeniería
Matemáticas
Negocio
Numeración de las artes
Top subcategories
Advanced Math
Estadísticas y Probabilidades
Geometría
Trigonometry
Álgebra
other →
Top subcategories
Astronomía
Biología
Ciencias ambientales
Ciencias de la Tierra
Física
Medicina
Química
other →
Top subcategories
Antropología
Psicología
Sociología
other →
Top subcategories
Economía
other →
Top subcategories
Ciencias de la computación
Diseño web
Ingeniería eléctrica
other →
Top subcategories
Arquitectura
Artes escénicas
Ciencias de la religión
Comunicación
Escritura
Filosofía
Música
other →
Top subcategories
Edad Antigua
Historia de Europa
Historia de los Estados Unidos de América
Historia universal
other →
Sign in
Sign up
Upload
Ciencias sociales
Ciencias sociales
Antropología
Psicología
Sociología
Mesa de Impacto Regional - Universidad Tecnológica de Pereira
Memorias de una clase en lucha - Metodología de la Investigación
memorando
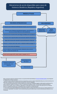
Mecanismos de acción disponibles para casos de Violencia Obstétrica
MATERIAL AUDIOVISUAL
Marco de la Inclusión social activa en el Seminario Luis Vives
maestria en ciencias sociales y humanidades
L`onde de choc des mouvements sociaux dans le monde (Indignés
los vinculos afectivos y la estructura social
LOS VALORES EN LA ESCUELA
LOS FONDOS COMUNES EN LAS COOPERATIVAS
Los derechos sociales en Alemania, Italia, España y Francia
estrategias de investigación social
ESTATUTOS DE SOCIEDAD MUNICIPAL
estatuto de la asamblea de consejos económicos y sociales e
ENTS: Informe anual 2006-2007 - Escuela Nacional de Trabajo
Entradas maqueta admisión Presentación Departamento Un(a
Encuesta de Cohesión Social: Una mirada de los Consejos Vecinales
EMPRESAS SOCIALES Y ECONOMÍA SOCIAL
Emprendimiento social: cambiar al mundo y no
El tercer sector de la comunicación. Voces alternativas desde la
<
1
...
615
616
617
618
619
620
621
622
623
...
1605
>